beat365中文唯一官网
首页
学院新闻
党建工作
教学科研
学团风采
榜样人物
通知公告
校友工作
本科评估
学院概况
学院简介
现任领导
历任领导
机构设置
师资队伍
师资总览
院士
教授
副教授
讲师
实验师
教育教学
本科生教育
研究生教育
教学动态
教学成果
教学名师
科学研究
科研动态
科研成果
科研机构
常用科研用表
学科平台
学位授予点
实验中心
科研平台
党建之窗
党建动态
学习资料
学团工作
学团新闻
就业创业
榜样风采
学生组织
首页
学院概况
学院简介
现任领导
历任领导
机构设置
师资队伍
师资总览
院士
教授
副教授
讲师
实验师
教育教学
本科生教育
研究生教育
教学动态
教学成果
教学名师
科学研究
科研动态
科研成果
科研机构
常用科研用表
学科平台
学位授予点
实验中心
科研平台
党建之窗
党建动态
学习资料
学团工作
学团新闻
就业创业
榜样风采
学生组织
学团工作
学团新闻
就业创业
榜样风采
学生组织
就业创业
当前位置:
首页
>>
学团工作
>>
就业创业
>>
正文
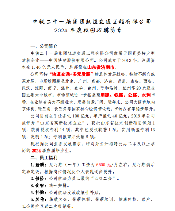
招聘信息(064)中铁二十一局轨道交通工程有限公司
发布时间:2024-02-29 作者: 点击:[]
地址:山东省青岛经济技术开发区前湾港路579号15号楼
电话:0532-86057657 邮编:266590.
Copyright © 版权所有:beat·365(中文) - 唯一官网